一、业务简介
1、按国家相关法律、法规、政策规定,依据《公司专利管理暂行办法》办理专利申请、确权、权利人及发明人变更、答复、复审、转让手续、专利权放弃等专利业务。
2、参照公司专利管理方式对其它科技类知识产权进行管理(包括计算机软件著作权、集成电路布图设计、人用药品及保健品、食品相关批件、植物品种权、兽药及动物品种审定、知识产权资产评估等)。
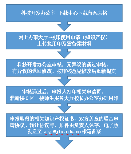
二、工作流程

三、用印材料
(一)专利
1、《专利申请审查表》,负责人签字,公司签章,公司备案使用。
2、《专利代理委托书》或其他申请文件,申请加盖校印。
3、涉及联合申请的,须上传《关于联合申请专利的报告》,负责人签字,公司签章,公司备案使用;《联合申请协议书》申请加盖校印,用于约定联合申请方的权利义务,若依托的技术合同或任务书已有明确的知识产权权属约定,可以不签《联合申请协议书》,须提交技术合同或任务书的首页、知识产权权属划分页和签字盖章页。
4、专利权或其它知识产权转让或许可材料申请用印,应同时上传盖科研财务章的《到款证明》和相关合同的扫描件,公司备案使用。
(二)软件
1、为保证公司计算机软件著作权成果均在公司申请账号内,凡申请计算机软件著作权,无论是否委托代理机构,一律使用公司统一的员工账号,用户名:ZHISHICHANQUAN,密码:Zscq85168265,中国版权保护中心http://www.ccopyright.com.cn/填报《登记申请表》。委托代理机构办理的,应通知代理机构使用上述公司账号,公司不向代理机构提供验证码。
2023年6月1日起中国版权保护中心试运行软件版权(包括软件著作权等)登记网上办理,无需再向版权中心递交或邮寄纸介质登记申请材料。
2、在网上办事大厅提交如下材料:
(1)《计算机软件登记申请审查表》,负责人签字,公司签章,公司备案使用;登记证书取得后,该表加盖公司知识产权业务专用章可用于证明设计人。
(2)中国版权保护中心下载的完整申请表,公司备案使用。
(3)中国版权保护中心下载的签章页,申请加盖校印。
(4)涉及联合申请的参照专利办理。
3、涉及转让的参照专利办理。
(三)其它
1、涉及品种权、药品或保健品注册等其他知识产权的,应提交负责人签字、公司签章的《用印说明》,写明用印事由、内容、份数、用印种类和数量,并承诺由负责人承担相应风险及责任。
2、需要记载发明人或设计人的可以参照《专利申请审查表》修改后提供。
3、涉及联合申请或转让的参照专利业务办理。
四、注意事项
(一)网上办事大厅上传材料一个文件一行,请勿使用压缩包;
(二)专利申请和软件登记无需使用公司法人证书等资质材料;专利费用减缓的备案号是121000004232040648。
(三)负责人与代理机构签订的《知识产权代理协议/合同》或《确认表》等文件,加盖公司公章或由负责人签字确认。
(四)专利申请公开后,公司原则上不办理发明人增加或顺序变更。
(五)未办理公司用印申请备案,私自或委托代理机构套用公司公章办理知识产权业务的,所涉及的风险或相关法律责任由相应成果负责人承担。
(六)软件登记等涉及重复或虚假申报的,给公司带来损失或造成不良影响的,参照公司处理学术不端行为等相关规定予以追责。
公司科研办公室
电话:85168436
地址:唐敖庆楼A202
科研院科技开发办公室专利与成果转化科
电话:85168265 13019128671
地址:鼎新楼A201-2